Schlanke Prozessdarstellung mit Primero

Wir erklären Ihnen hier im Detail, wie Sie mit Primero schlanke Prozessdarstellungen erstellen können, und dabei mehr Informationen zu einem Prozess als mittels eEPK-Darstellung erhalten.

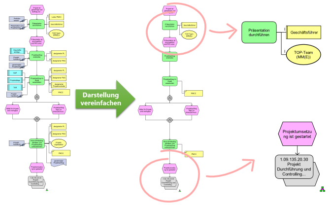
Vereinfachen der Prozessdarstellung

Organisationseinheiten, Informationsobjekte und Dokumente

Wir ersetzen
• die Darstellung der Rollenzuordnung, die herkömmlich entweder in Form von Swimlanes oder mittels Symbol 'Organisationseinheit' durchgeführt wird, durch eine dynamisch angezeigte Rollenzuordnung.
• die grafische Darstellung von Informationsobjekten und Input- bzw. Output-Dokumenten durch äquivalente dynamisch angezeigte Informationen.

Vereinfachen der Prozessdarstellung

Wird der Mauszeiger über ein Element bewegt, zeigt Primero in einer Tool-Tip-Box die Zusatzinformationen zu diesem Element an. Diese Darstellung beantwortet die Fragen "wer ist für einen Prozess/Prozessschritt verantwortlich?", "welche In- bzw Outputs hat der Prozessschritt?" und "welche Hilfsmittel benötige ich?". Damit geben wir uns aber noch nicht zufrieden - wir zeigen Ihnen im nächsten Bild, wie Primero auch die Frage "wofür ist eine Funktion/Rolle verantwortlich?" beantworten kann.

Vereinfachen der Prozessdarstellung

Die Liste verdeutlicht alle in einem Prozess getätigten Rollenzuordnungen, auf Wunsch auch die detaillierten Zuordnungen für die Prozessschritte. Wird der Mauszeiger über ein Element der Liste bewegt, zeigt Primero in der Grafikdarstellung Markierungen in den betroffenen Prozessschritten, um die Zuordnung zu verdeutlichen. Wie Primero die Rollenzuordnungen über alle Prozesse für eine Organisationseinheit anzeigen kann, erfahren Sie auf der Seite zur Funktionslandkarte.

Auch für die In- und Outputs steht eine Liste zur Verfügung die, wie im nächsten Bild gezeigt, beim Bewegen der Maus über ein Informationselement dynamisch anzeigt, für welche Prozessschritte der Input benötigt wird.

Informationsflüsse darstellen

Das ist aber noch nicht alles! Mehr Möglichkeiten zur Darstellung von Informationsflüssen zeigen wir Ihnen auf der Seite zur Informationslandkarte.

Prozessschnittstellen und das "I" in DEBI, DEMI, RA(S)CI

Wir haben alle Zuordnungen, die im Sinne einer Verantwortung verstanden werden können (DEM von DEMI, DEB von DEBI, RA(S)C von RA(S)CI) sowie Input- / Output-Dokumente und Informationsobjekte durch dynamisch angezeigte Informationen ersetzt.

Vereinfachen der Prozessdarstellung

Die Darstellung des Beispieldiagramms ist deutlich einfacher geworden. Wir zeigen Ihnen jetzt noch, wie Primero die Schnittstellenangabe zum Folgeprozess und die "I"-Zuordnungen ersetzt.

Prozessschnittstellen

Anzeige der Prozess-Schnittstellen

Die Schnittstelle zum Folgeprozess zeigt Primero ebenfalls dynamisch an. Dabei gibt Primero automatisch detaillierte Informationen, welche Prozessschritte folgen.

Das "I" in DEBI, DEMI, RA(S)CI

Was zeigen die I-Zuordnungen?

Einige gelbe Symbole für Organisationseinheiten sind in der Darstellung verblieben, warum? Es handelt sich um "I"-Zuordnungen, die bedeuten, dass Organisationseinheiten aus diesen Prozessschritten eine Information erhalten sollen. Leider ist aus dieser Darstellung nicht ersichtlich, welche Information an die genannte Organisationseinheit gesendet werden soll. Das ist der Grund, warum wir in Primero keine "I"-Rollenzuordnungen vornehmen. Eine bessere Modellierung müsste etwa so aussehen:

Was zeigen die I-Zuordnungen?

Genau genommen ist auch diese Art der Zuordnung fragwürdig, weil die Organisationseinheit die Information nicht zweckgebunden erhält. Wir meinen damit, dass die Organisationseinheit die Information im Zusammenhang mit einem Prozessschritt erhalten sollte. Der Output sollte also an einen anderen Prozess / Prozessschritt gehen, für den die Organisationseinheit verantwortlich ist.

Was zeigen die I-Zuordnungen?

Wir empfehlen die saubere, prozessorientierte Modellierung wie im obigen Bild. Mit Primero lassen sich aber beide zuletzt angeführten Varianten modellieren und darstellen. Mehr dazu finden Sie auf unserer Seite zur Informationslandkarte.